近日,理光官方正式宣布,同步启动两款高端便携数码相机的研发工作:「RICOH GR IV Monochrome」与「RICOH GR IV HDF」。这两款新品均基于即将发布的新一代基准机型「RICOH GR IV」打造,从两个截然不同的方向,拓展了GR系列的影像表达边界。
极致纯粹:RICOH GR IV Monochrome
如果说黑白摄影是摄影的本质,那么GR IV Monochrome便是为这一本质而生的终极工具。

核心突破:专属黑白传感器作为GR系列首款专为黑白摄影打造的机型,其最大的亮点在于搭载了全新开发的专属黑白影像传感器。这款传感器移除了传统的彩色滤色片,使得每个像素都能接收完整的入射光信息。这意味着,与普通彩色相机通过软件转换黑白相比,GR IV Monochrome能够实现:
-极致的细节与分辨率:更丰富的纹理和更锐利的画面。
-卓越的感光性能:更低的噪点、更纯净的暗部及更宽广的动态范围。
-丰富的影调层次:从纯黑到纯白之间,呈现无比细腻、平滑的灰度过渡。
专属优化理光还针对黑白摄影优化了影像控制选项,内置更专业、效果更强烈的彩色滤镜模拟(如红、黄、绿滤镜),让摄影师在前期就能精准控制影调与对比度,成就黑白摄影的终极表达。

发布时间与预览
计划发布时间:2026年春季
外观预览:开发设计样本将于2025年10月23日(本周四) 起在GR SPACE TOKYO展出。
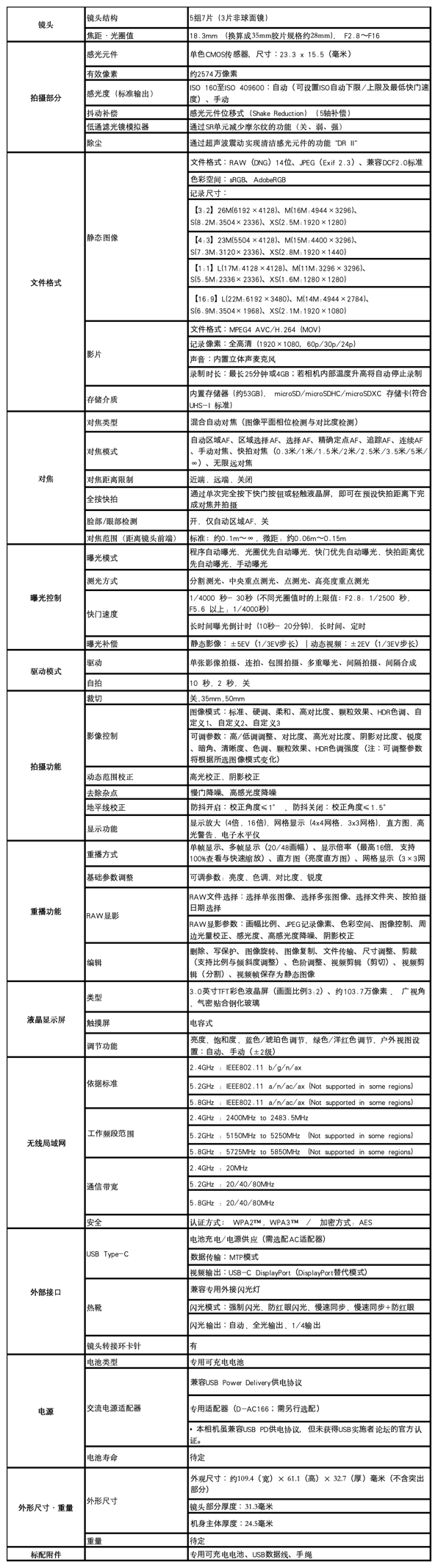
RICOH GR IV Monochrome的主要规格

柔美之境:RICOH GR IV HDF
在追求极致锐利的世界里,GR IV HDF选择为光线披上一层浪漫的面纱。
核心创新:内置HDF(高光扩散滤镜)GR IV HDF是一款特别版机型,其核心是在相机内部内置了物理的「HDF(高光扩散滤镜)」光学元件。用户可通过一键开关,在经典的GR锐利画质与独特的柔焦效果之间无缝切换。
光学柔焦的魅力HDF通过精密的微透镜阵列,选择性地点缀和扩散画面中的高光部分,从而产生柔和、梦幻、充满氛围感的成像效果,同时又能保留中间调和阴影区域的细节。这种光学带来的质感,远非后期软件模拟所能企及。
双重性格,一机掌握关闭HDF,它是一台画质锐利、快拍迅捷的标准GR;开启HDF,它便成为渲染情绪、捕捉唯美光影的创意利器。这种灵活性使其成为“更强的抓拍利器”,能随时根据创作意图捕捉理想画面。
发布时间与预览
计划发布时间:2025年冬季或之后
外观预览:开发设计样本同样将于2025年10月23日(本周四) 起在GR SPACE TOKYO与公众见面。
RICOH GR IV HDF的主要规格
